dbstructure
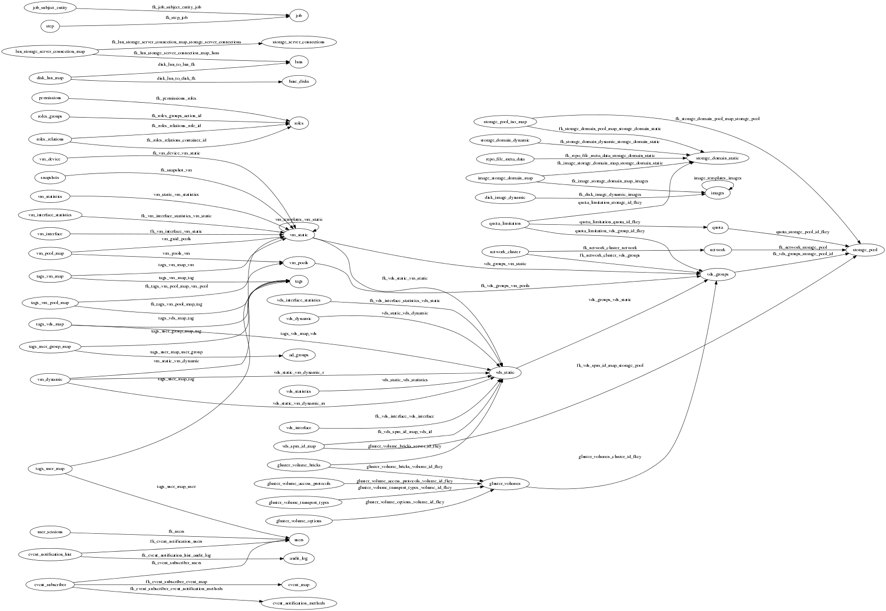
ERD
Database structure and dependencies

Jboss
Where do I define my db connection?
in JBoss 7.x the database configuration is defined in $JBOSS_HOME/standalone/configuration/standalone.xml
` <datasources>
<datasource jndi-name="java:/ENGINEDataSource" pool-name="ENGINEDataSource" enabled="true">
<connection-url>jdbc:postgresql://localhost:5432/ovirt</connection-url>
<driver>postgresql</driver>
<transaction-isolation>TRANSACTION_READ_COMMITTED</transaction-isolation>
<pool>
<min-pool-size>1</min-pool-size>
<max-pool-size>100</max-pool-size>
<prefill>true</prefill>
</pool>
<security>
<user-name>postgres</user-name>
</security>
<statement>
<prepared-statement-cache-size>100</prepared-statement-cache-size>
</statement>
</datasource>
<drivers>
<driver name="postgresql" module="org.postgresql">
<xa-datasource-class>org.postgresql.xa.PGXADataSource</xa-datasource-class>
</driver>
</drivers>
`</datasources>
Database objects
All database objects are defined under the dbscripts directory
Tables
All table definitions are defined in create_tables.sql script This includes only the baseline of the database while each addition to this structure is done via an upgrade script.
Constrains
The create_tables.sql script includes also constrains definitions of 3 types
Primary keys
Foreign keys
Default value for a column
Value validation
Indexes
Generally, postgres implies an index on the table PK Apart of that this file has also some secondary index definitions to boost related queries Since our application is mostly for read operations, adding an index does not affect the application performance
Views
All table definitions are defined in create_views.sql script Any modification to a view is done directly on this file.
Stored Procedures
All application store procedure definitions are defined in files that match the *_sp.sql pattern Any modification to a those files is done directly in the relevant file.
Helper functions
Helper functions are defined in common_sp.sql script and have the fn_db_ prefix Those functions are mostly used in upgrade scripts (explained later on) Application general functions are defined in create_functions.sql Script helper functions are defined in dbfunctions.sh and dbcustomfunctions.sh
Some of those stored procedure implement horizonal/vertical filter according to the user that is accessing the database. Example:
Create or replace FUNCTION GetVdsByVdsId(v_vds_id UUID, v_user_id UUID, v_is_filtered BOOLEAN) RETURNS SETOF vds
AS $procedure$
DECLARE
v_columns text[];
BEGIN
BEGIN
if (v_is_filtered) then
RETURN QUERY SELECT DISTINCT (rec).*
FROM fn_db_mask_object('vds') as q (rec vds)
WHERE (rec).vds_id = v_vds_id
AND EXISTS (SELECT 1
FROM user_vds_permissions_view
WHERE user_id = v_user_id AND entity_id = v_vds_id);
else
RETURN QUERY SELECT DISTINCT vds.*
FROM vds
WHERE vds_id = v_vds_id;
end if;
END;
RETURN;
END; $procedure$